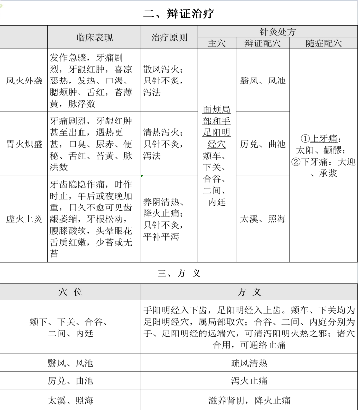
牙痛三针!效果立竿见影admin2025-12-20穴位大全58第一针,少府穴,一针止痛, 第2针.第3针依次往上排 扎对侧,直刺留针30分钟, 0.20/25的针,进针0.5寸 上牙疼胃经,内庭穴透陷谷穴 下牙疼大肠经,合谷透三间 1、牙痛是口腔疾患中最常见的症状。 2、病因病机:风热外袭或胃火炽盛,火邪循经上炎均可引起牙痛。又因肾主骨,齿为骨之余,肾阴不足、虚火上炎亦可引起虚火牙痛。 3、现代医学相关疾病:龋齿、牙髓炎、牙周炎、牙槽脓肿或周脓肿、冠周炎及牙本质过敏等。 未经允许不得转载:修元健康网 » 牙痛三针!效果立竿见影标签少府穴牙痛